Home
About us
Org. Structure
Process to Select Student
Apply for Sponsorship
Sponsor/Contribute
Contact Us
Home
Org. Structure
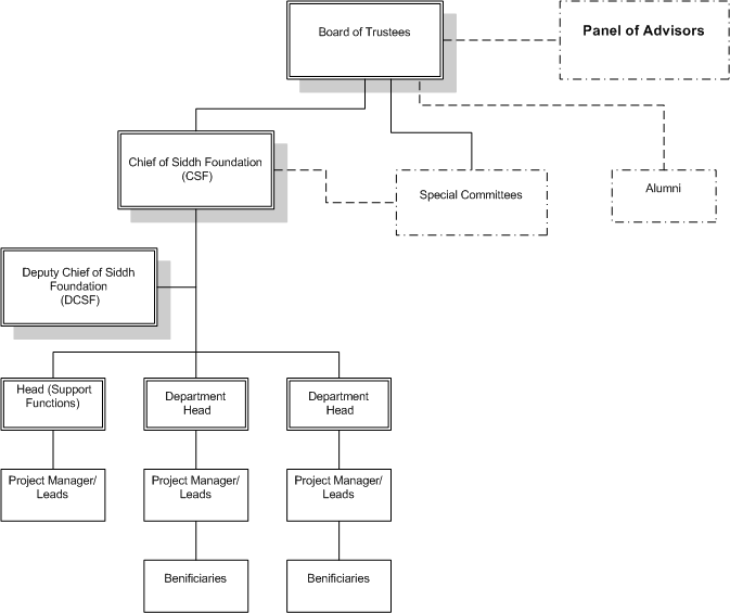
Siddh Foundation's Organisation Structure